He aquí un preamplificador sencillo y barato. Usa válvulas que nadie busca y por las cuales no hay que pagar un precio alto. Dos válvulas de sintonizador de televisión y una detectora y amplificadora de audio de los receptores superheterodinos. No obstante, tiene controles de refuerzo y atenuación de graves y agudos y entradas de alta y baja impedancia.
No olviden blidar las conexiones largas y tengan cuidado de no hacer lazos de masa, para no generar zumbidos. La fuente de 200 V debe tener un muy buen filtrado y los filamentos conviene que sean alimentados por corriente continua, aunque también es posible alimentar con alterna si se disponen medios de disminución de zumbido, como potenciómetros con el punto medio conectado a unos 50 V de corriente continua.
sábado, 29 de septiembre de 2012
sábado, 15 de septiembre de 2012
Jugando con 6AU6 y 12B4.
Pero "el Sur también existe". Por eso es siempre bienvenido un amplificador con válvulas baratas. Tal es el caso de estos circuitos. Permiten experimentar, aprender y disfrutar por relativamente poco dinero.
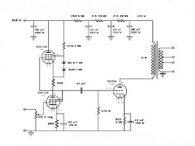
Lo más simple de realizar es una salida single y un amplificador de tensión con un solo pentodo conectado como tríodo.
La válvula 12B4 necesita unos 46 V en su grilla para dar la máxima potencia. Con una única 6AU6 es posible conectar la salida de un lector de CDs sin problemas.
Podemos complicar un poco más el amplificador de tensión usando otro pentodo 6AU6 en configuración SRPP. La sensibilidad permanece más o menos igual y habría que comparar cuál de los dos satisface mejor al oído.
La tensión máxima entre cátodo y filamento para una 6AU6 es de 90 V. Como el cátodo de V2 está a unos 150 V, nos vemos obligados a usar otro bobinado de 6,3 V con punto medio, con este último conectado a la placa de V1
Por último, un circuito push-pull en el que la inversión de fase se realiza en el mismo par de salida.
Cumplo con lo prometido: En primer lugar, una fuente con entrada por inductor. Es la que da mejores resultados sin llegar a la regulación electrónica, pero gasta más energía y es más cara. Pudiera parecer que no es necesario el resistor de sangría pero, si por cualquier motivo se cortara la corriente de carga, los capacitores sufrirían una sobrecarga.

La versión con entrada por capacitor y filtro en pi C-L-C es más económica





