Para
los técnicos argentinos de los cuarentas y cincuentas no era fácil llegar a
pagar el costo de un multímetro. Solamente unos pocos afortunados se hacían de
uno de estos instrumentos. El mantenimiento de los receptores valvulares de AM
se hacía con una lamparita de neón, algo totalmente imposible hoy, con las
bajas tensiones que se utilizan. Un neón dispara en una tensión cercana a los
60 voltios. ¿Se imaginan tratando de verificar los 3V del microprocesador de
una PC?
Cuando la revista Chassis (Año I, Nº 4)
publicó el circuito que estoy describiendo, muchos vieron incrementada su
capacidad de poseer un taller bien instalado. Un ojo mágico era más barato que
un instrumento de aguja y casi todos los bolsillos estaban suficientemente
llenos como para pensar en hacer uno y
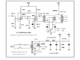
pegar el salto. Aquí les muestro el circuito completo; luego iremos viendo cómo
funciona cada parte.
En
ese entonces no había voltímetros digitales de tres y medio dígitos y 1 - 2 %
de precisión por quince dólares, mucho menos capacímetros.
Es
posible calibrar una o varias escalas alrededor de un potenciómetro de un megohmnio,
como paso a explicar. El ojo mágico se cierra completamente cuando la grilla es
8 voltios negativa con respecto al cátodo. Así, por ejemplo, si coloco una
fuente de tensión conocida de -16 V tendré que girar el potenciómetro hasta la
mitad para cerrar completamente el ojo. Allí puedo hacer una marca que indique
"16 V". De esta forma puedo completar una escala de bajo voltaje.
Para medir tensiones mayores y para que las lecturas estén suficientemente
espaciadas se intercala una resistencia en serie nueve veces mayor que el valor
del potenciómetro, de forma que al ojo llegará una décima parte de la tensión
presente en las puntas de medición. No importa cuánto mida el potenciómetro,
pero el resistor debe ser nueve veces mayor que ese valor. De ser posible,
conviene dibujar una segunda escala "x10". El resistor entra y sale
del circuito abriendo la llave L2 o cerrándola, respectivamente. Así podemos
tener dos escalas: una de 0 a 100 V y la otra de 0 a 1.000 V. El máximo de
refinamiento se logra dibujando cuatro escalas, dos de ellas para corriente
alterna. Las tensiones menores de 8 voltios no cierran completamente el ojo,
pero sí hacen que la abertura varíe. Algunos aficionados tenían por costumbre
hacer una escala transparente, que colocaban encima del indicador del ojo,
provista de líneas que marcaban los lados de ciertos ángulos de abertura y la
tensión con que lo lograban. El dibujo que sigue muestra esa escala para dos
valores, pero el lector puede marcar tantas como le sea posible. El dibujo no
fue hecho con un CAD, sino con Power Point. Carece de precisión, es solamente
indicativo, pues el Power Point dibuja elipses y hay que aproximarlas a circunferencias
"a ojo". Además, no marca el centro o los focos, por lo que las
marcas no convergen hacia ese centro, sino que no coinciden.

El
multímetro como puente de medida de resistores y capacitores.
En
torno a una llave de un polo once posiciones se construye un puente de medida.
Seis posiciones corresponden a la medición de resistencias y cinco a
capacitores, numerando con "1" el patrón de menor valor. La precisión
dependerá de la de los patrones utilizados en el circuito, de la estabilidad
del potenciómetro de 5.000 ohmnios y de la precisión de los resistores de
valores intermedios usados para dibujar cada escala. Una vez hecho esto, el
valor se lee directamente de la escala correspondiente y resulta estar en donde
se detiene la marca de la perilla que mueve el potenciómetro.
El
circuito funciona muy simplemente. El puente es alimentado con tensión de la
línea, mediante dos capacitores de 0,47 uF de muy buena aislación. Conviene
usar capacitores para compensación de factor de potencia de 250 V 50-60 Hz
(aislación de C.C. = 750 V, aproximadamente) o de 400 V 50-60 Hz (1.200 V C.C.)
El patrón y el elemento a medir constituyen una rama del puente y el
potenciómetro la otra. Cuando el puente no está en equilibrio fluye una
corriente suficiente como para cerrar totalmente el ojo. Cuando equilibramos el
puente moviendo el potenciómetro, esta corriente deja de fluir y el ojo se abre
al máximo. La manera de trabajar es colocar la llave selectora en la banda más
alta de valores y mover el potenciómetro hasta lograr la apertura máxima del
ojo. Si no ocurre en la gama más alta, se pasa a la inmediata menor y así hasta
obtener la apertura completa del ojo.
Gamas de medidas.
Resistencias:
Posición 1: 1 a
100 ohmnios.
Posición 2: 10 a
1.000 ohmnios.
Posición 3: 100
a 10.000 ohmnios.
Posición 4:
1.000 a 100.000 ohmnios.
Posición 5:
10.000 a 1.000.000 ohmnios.
Posición 6:
100.000 a 10.000.000 ohmnios.
Capacidades:
Posición 1: 10
pF a 1nF.
Posición 2: 100
pF a 10 nF.
Posición 3: 1 nF
a 0,1 uF.
Posición 4: 10
nF a 1 uF.
Posición 5: 0,1
uF a 10 uF.
Como medidor de salida.
El circuito
anterior muestra cómo usar un ojo mágico para apreciar el nivel de salida. Cuando
se calibraba un receptor superheterodino se usaba un generador de
radiofrecuencias modulado en amplitud con una nota de 440 Hz. Muchos técnicos
hacían un ajuste grueso escuchando la señal demodulada en el parlante. Al
principio se usaba una señal intensa y después se la iba bajando a fin de hacer
más fina la audición. Este circuito permite aprovechar la gran sensibilidad del
ojo mágico para ajustar más rápido y mejor.
En
nuestro multímetro puede utilizarse la escala de 10 V de alterna y la máxima
salida se logra en la posición más cerrada del ojo mágico.
Como
indicador visual de distorsión en un amplificador.
Este
circuito nos permite saber cuándo hay una sobrecarga en la grilla de control de
una válvula de salida
El
ángulo de sombra del ojo eléctrico varía de un máximo a un mínimo, pero en
cuanto la grilla de control de la válvula de salida en push-pull recibe una
sobrecarga ésta hace que el ojo mágico quede completamente abierto.
Como
medidor de continuidad.
Una
batería de 9 V y el ojo mágico hacen maravillas, su sensibilidad es tan grande,
que más de una vez tendremos que accionar el potenciómetro para no obtener
resultados falsos. Un cortocircuito cerrará completamente la sombra. Cualquier
movimiento del ángulo de la sombra sin excitación indica una resistencia de
pérdida. Esta puede ser tan alta que resulte despreciable en muchas
aplicaciones, pero depende de lo que estemos analizando. Por ejemplo, nosotros
desecharíamos una pérdida de 0,000 008 A en cualquier equipo que vaya a ser
usado en condiciones normales por un ser humano. La corriente mínima que
produce fibrilación cardíaca a flor de piel es de 0,08 A, diez mil veces mayor.
En una operación a corazón abierto la fibrilación se produce con 0,000 008 A.
Para 220 V la deja pasar una resistencia de 27.500.000 ohmnios. El circuito
original usaba una voluminosa batería de 4,5 V que ya no se fabrica.
Para
medir potencia en una etapa de salida.
Queremos
saber qué potencia entrega la salida de una radio valvular. Desconectamos el
parlante del transformador de salida y en su primario conectamos una
resistencia de 10 W en paralelo, de un valor igual a la impedancia del
transformador. Inyectamos una tensión senoidal de 1.000 Hz y llevamos la salida
hasta que el ojo abra completamente. Luego medimos la tensión presente en el
primario. Como corresponde a tensión de picos, debe multiplicarse por 0,707
para obtener el valor eficaz. Supongamos que es un tríodo 2A5 con 7.000 ohmnios
y que medimos 186 V. El valor eficaz elevado al cuadrado y dividido por la
impedancia, da la potencia, en este caso máxima en sobrecarga. (0,707 x
186)²/7.000 = 2,5 W.
Como
ondámetro por absorción.
El
circuito es más sensible que los más costosos aparatos dotados de instrumentos
térmicos. El circuito actúa mediante el sistema de detección llamado "por
curvatura de placa". A medida que aumenta la señal incidente en grilla
también lo hace la corriente de placa. Cuando el circuito no está en
resonancia, la pantalla se halla completamente iluminada. Al alcanzar la
resonancia, la sombra se hace máxima; el ojo se abrirá totalmente. El resistor
de cátodo permanece cortocircuitado por la llave L3 en las demás aplicaciones.
El capacitor de sintonía debe tener una capacidad máxima de 140 pF y ser de muy
bajas pérdidas. La tabla que sigue nos indica los datos constructivos de las
bobinas.
Como
probador de fugas en capacitores.
Procedí a incluir el probador de fugas que publiqué con anterioridad (1) en este blog en el
circuito original del multímetro publicado por Chassis y que sirve para probar capacitores no
electrolíticos.
(1) Probador de aislación dieléctrica, barato y sencillo, 7 de diciembre de 2011.
------------------------------
Hoy
no se usan estos instrumentos, han sido reemplazados por circuitos más baratos
y precisos. Sin embargo, no está de más saber de estas viejas técnicas. Son de
una época en que la electrónica estaba hecha a escala humana y no sabemos
cuándo podemos llegar a necesitar algo que se pueda construir con las manos.